為進一步凈化教育培訓等重點民生領域廣告市場環境,持續規范校外培訓秩序,近日,廣州市市場監管局會同市教育局開展教育培訓廣告專項聯合執法行動,對全市校外培訓機構集中分布區域進行重點檢查。
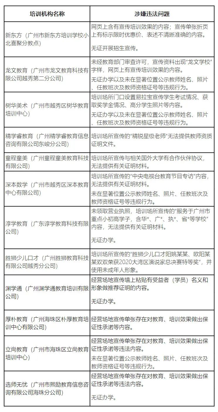
檢查中,市場監管部門執法人員發現,新東方培訓小北分教點、龍文教育、樹華美術、精學睿教育、童程童美、深本數學、諄學教育、勝獅少兒口才、淵學通、厚樸教育、立尚教育、選師無憂等12家校外培訓機構,在其網頁和店鋪宣傳單張上,或含有宣傳學生考試情況、獲取獎學金情況、高分學生照片等利用受益人名義形象做推薦證明內容,或利用未成年人名義和形象,對教育培訓效果作明示或暗示的保險性承諾,或虛構輔導教師教學經歷等有關無法證實的內容,或在宣傳單張折頁上有標示限時優惠價、表述不清晰準確的內容,以上行為均涉嫌違反《廣告法》相關規定。
與此同時,教育部門檢查發現上述校外培訓機構中,部分機構存在無證辦學,或未在顯著位置公示教師姓名、照片、任教班次及教師資格證號的行為,依法立案處理。
教育培訓領域虛假違法廣告整治是今年全市虛假違法廣告專項治理“四大重點整治行動”之一,廣州市市場監管部門和教育部門將按照《廣州市虛假廣告專項治理行動方案》部署,堅持問題導向,持續加大對教育培訓領域廣告執法力度,嚴懲虛假違法廣告發布行為,引導相關廣告主體嚴格遵守相關法律規定,規范教育培訓廣告宣傳行為,切實維護人民群眾合法權益。






