為做好2023年下半年甘肅省高等教育自學考試工作,確保考生順利應考,在此,省教育考試院提醒廣大考生注意以下事項:
一、考試時間
10月28日和10月29日,上午 9:00—11:30,下午14:30—17:00。開考15分鐘后考生不得進入考點。
二、考試準備
(一)根據教育部統一要求,考生進入考點須接受智能安檢門和人工安檢,考生除攜帶考試所用文具外,手機等通訊設備和隨身物品暫存在考點指定區域,請考生積極配合。
(二)考生應提前熟悉考點和考場位置,合理安排出行時間。考生憑身份證和網上打印的含考試通知單的《準考證》參加考試。
(三)考前10天,所有考生登錄甘肅省教育考試院官方網站,點擊進入“辦事大廳”,在“高等教育自學考試”欄目下選擇“準考證打印(含考試通知單)”。
三、答題須知
(一)考生入場除必要的文具,如2B鉛筆、橡皮、0.5mm黑色簽字筆、三角板、圓規等,禁止攜帶任何書籍、筆記、資料、報刊、草稿紙以及各種無線通信工具、電子記事本、涂改液、修正帶(膠帶)等與考試無關的物品。允許使用計算器的課程,計算器也不得有程序儲存功能。考場內不得相互借用文具。
(二)嚴禁將手機等具有通訊功能的電子產品帶入考場,一經發現,將嚴格按照《國家教育考試違規處理辦法》(教育部令33號)和《中華人民共和國刑法修正案(九)》中有關規定嚴肅處理。
(三)考生領到試卷及答題卡后,應先檢查試卷和答題卡的完整性,并在指定位置準確填寫姓名、準考證號、考試科目等。考生必須認真抄寫“考生筆跡確認部分”。
(四)考生必須在答題卡規定范圍內答題,答在試卷和超出答題卡規定范圍均視為無效。選擇題使用2B鉛筆按要求填涂,非選擇題用0.5mm黑色簽字筆書寫(作圖題可先用鉛筆繪出,確認后,再用0.5mm黑色簽字筆描清楚)。答題卡上禁止使用涂改液、修正帶(膠帶),不按規定要求作答者,答卷無效。
(五)判斷題答題要求:請考生嚴格按題干要求進行作答。如判斷題在“選擇題”部分的,請按題干要求“認為對的請對照題號將選項A涂黑,錯誤的將選項B涂黑”;如判斷題在“非選擇題”部分的,請按題干要求在答題卡上寫清題號并作答,不得作為選擇題進行填涂。
四、考試結束
請考生按考點統一要求,領取個人物品,避免擁擠,有序離開考點。
衷心祝愿考生朋友們考試順利!
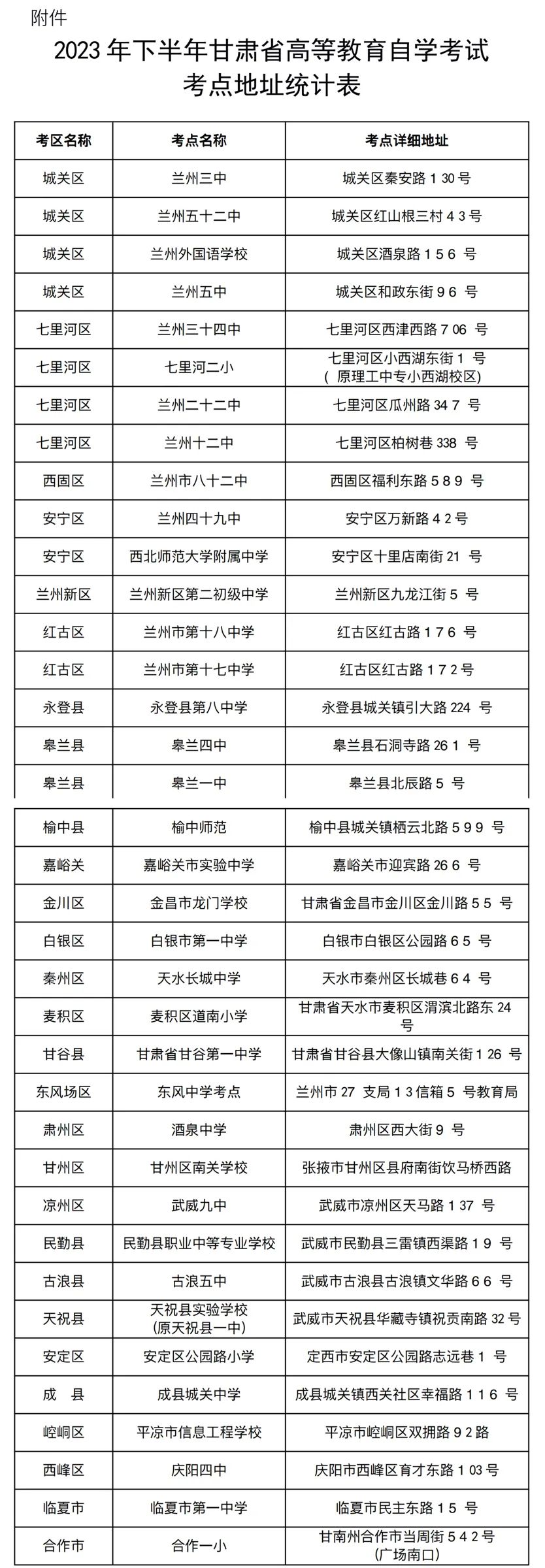
附件:2023年下半年甘肅省高等教育自學考試考點地址統計表






